跳到主要內容區
您的瀏覽器不支援JavaScript功能,若網頁功能無法正常使用時,請開啟瀏覽器JavaScript狀態
:::
回首頁
網站導覽
網站管理
漢堡鈕選單
臉書粉絲團
關於埔墘
交通位置
學校專線分機一覽表
門禁管理辦法
校歌
校徽
校舍平面圖
校史
歷年獎盃獎牌
組織職掌
校長室
教務處
學務處
行政處
輔導處
人事室
會計室
埔墘幼兒園
行事曆
家長會
親師生平台
新北學BAR
新北教育電子報
數位學習資源
新北校園通APP
下載與註冊(PDF說明)
簡訊註冊(影片說明)
新北市能源教育推動中心
反霸凌專線
新生報到專區
新北我的校
學生問卷網站
家長問卷網站
家長填寫說明
:::
搜尋
活動宣導
:::
首頁
公告訊息-幼兒園
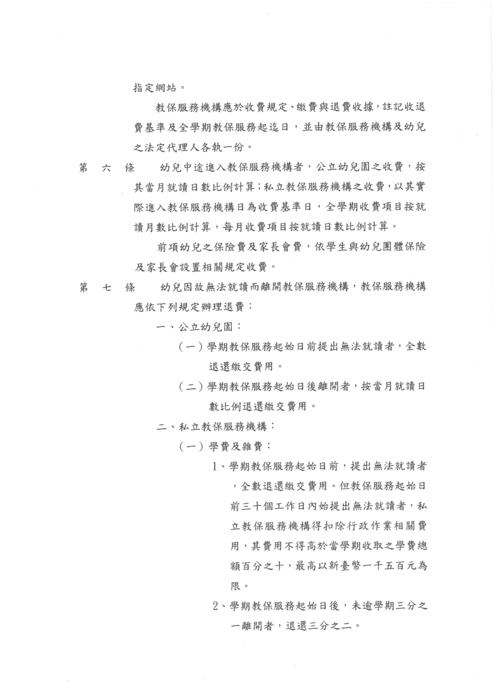
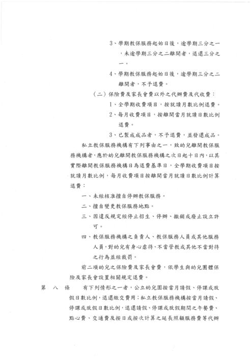
新北市教保服務機構收退費辦法及每月數額試算表114.12.30
新北市教保服務機構收退費辦法及每月數額試算表114.12.30
新北市教保服務機構收退費辦法及每月數額試算表114.12.30
新北市教保服務機構收退費辦法及每月數額試算表114.12.30
新北市教保服務機構收退費辦法及每月數額試算表114.12.30
新北市教保服務機構收退費辦法及每月數額試算表114.12.30
新北市教保服務機構收退費辦法及每月數額試算表114.12.30
新北市教保服務機構收退費辦法及每月數額試算表114.12.30
新北市教保服務機構收退費辦法及每月數額試算表114.12.30
新北市教保服務機構收退費辦法及每月數額試算表114.12.30
新北市教保服務機構收退費辦法及每月數額試算表114.12.30
新北市教保服務機構收退費辦法及每月數額試算表114.12.30
新北市教保服務機構收退費辦法及每月數額試算表114.12.30
瀏覽數:
登入成功
Close (Esc)
Share
Toggle fullscreen
Zoom in/out
Previous (arrow left)
Next (arrow right)